近期,生命科学学院吴喜明博士和安徽农业大学王一君教授合作,在国际食品Top期刊《Food & Function》(Q1,IF: 6.1004)发表题为“Formation of EGCG oxidation self-assembled nanoparticles and their antioxidant activity in vitro and hepatic REDOX regulation activity in vivo”(EGCG氧化自组装纳米颗粒的形成及其体外抗氧化和体内调控肝氧化还原的活性)的研究论文。
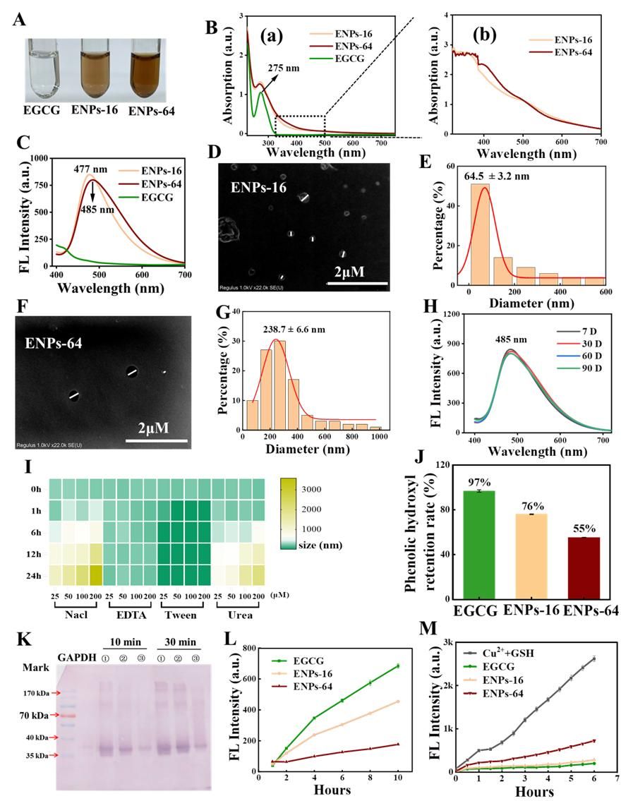
EGCG是茶叶中的主要多酚,具有多种促进健康的作用。传统观点认为EGCG因其多酚羟基结构容易氧化形成高聚物而失活。与此相反,研究人员近期初步验证了EGCG聚合物的降糖活性,而其聚合物的形态和生物安全特性仍有待阐明。基于此,研究人员首次提出了茶多酚氧化自组装纳米化的概念,揭示了EGCG自氧化过程中纳米颗粒(ENPs)的形成以及维持纳米颗粒稳定性的分子间相互作用力。该纳米颗粒具有与EGCG相同的体外抗氧化活性和体内肝脏氧化还原稳态调节活性。并且与EGCG相比,该纳米颗粒具有更高的细胞和肝安全特性。这些研究结果表明,ENPs可以作为具有高抗氧化应用潜力的替代品,或作为食品添加剂来克服EGCG的不稳定性和肝毒性。
论文证明了在弱碱性条件下EGCG自氧化过程中形成了均匀的自组装纳米粒子(即ENPs),并揭示了维持ENPs稳定性的主要分子间驱动力。

研究制备了不同尺寸的ENPs (ENPs-16, 64.5±3.2 nm;ENPs-64, 238.7±6.6 nm),系统研究与天然EGCG相比,调节肝脏氧化还原稳态的生物安全性和生物活性。与天然EGCG相比,ENPs具有良好的生物安全性。在肝脏氧化还原稳态调节方面,ENPs与天然EGCG分子相比,具有较低的肝损伤风险,在抗氧化酶和NRF2系统的调控方面更温和、更巧妙。(科研处)
